当前位置: 首页 >> 院部之声 >> 正文
院部之声
我校学子在首届四川省大学生“天府森林四库”创新设计大赛中获佳绩
2025-11-17      生化学院(农学院)      张子萱      点击数:

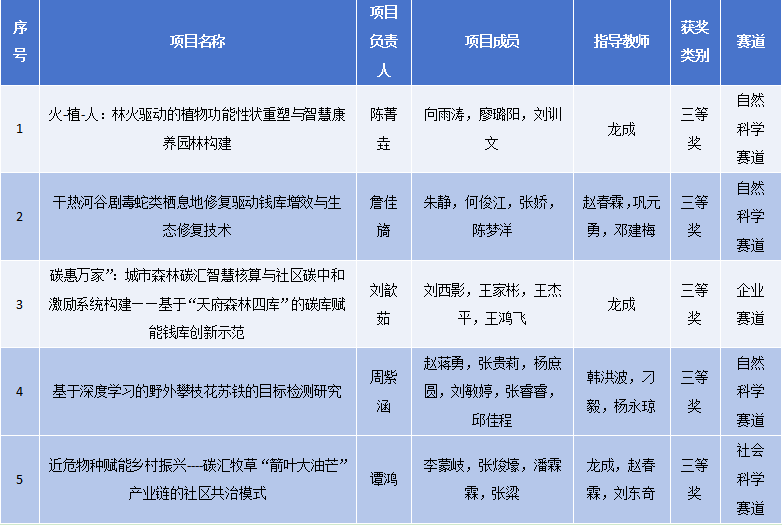
1115日,由四川省教育厅、四川省大学生“天府森林四库”创新设计大赛委员会主办,西昌学院承办的2025四川省大学生首届天府森林四库创新设计大赛圆满收官。我校生化学院(农学院)组建的参赛团队在党委副书记纪委书记巩元勇和龙成老师的带领下,团队成员陈菁垚、詹佳旖、周紫涵、赵蒋勇、刘歆茹、谭鸿代表学院出战各赛道均斩获三等奖,学院凭借高效的赛事组织与团队协作,为学校斩获优秀组织奖”的荣誉称号

据悉,本次赛事是为了响应四川省“天府森林四库”重大战略部署(森林水库、钱库、粮库、碳库),聚焦长江黄河上游生态屏障建设与生态产品价值实现,引导大学生围绕“双碳”目标、生态修复、林下经济等核心领域开展创新实践,推动“绿水青山”向“金山银山”转化路径探索。培养全省高校学生系统性解决森林资源开发、碳汇计量、生态产业链设计等复杂问题的能力,助力复合型生态文明人才培养。

此次参赛不仅为学校赢得了荣誉,更拓宽了团队成员的专业视野,强化了学校在生态农业、资源利用领域的学科优势。未来,生化学院将继续以各类高水平赛事为契机,深化实践教学改革,培养更多具备团队协作能力与创新思维的专业人才,为区域生态保护与绿色农业发展贡献力量。

(编辑/孟丽茹;审核/巩元勇)